4 Best Practices for Shopify ChatGPT Media Services Integration

Introduction
Imagine the possibilities when you integrate ChatGPT media services with Shopify! This isn’t just an upgrade; it’s a game-changer for e-commerce platforms. Picture personalized customer interactions that feel genuine and streamlined operations that make your life easier. By embracing proven strategies, businesses can tap into the full power of this technology. From laying down a solid data foundation to crafting captivating content libraries and ensuring seamless cross-platform integration, the potential is immense.
But here’s the catch: navigating these integrations can be tricky. How can brands truly optimize their systems to elevate customer experiences and boost sales? The time to act is now! Don’t let the complexities hold you back. Dive into this exciting journey and transform your e-commerce strategy today!
Establish a Strong Data Foundation for ChatGPT Integration
To successfully integrate Shopify ChatGPT media services into your store, start by building a solid information foundation! Start gathering and organizing client information, product details, and interaction history. Leverage tools like Shopify's built-in analytics and third-party information management platforms to keep your data accurate and up-to-date.
-
Information Gathering: Dive into collecting data from various sources, including client interactions, purchase history, and feedback. This information will not only guide responses but also help tailor interactions to meet specific customer needs. As highlighted by OpenAI and Shopify, structured metadata is a crucial ranking signal in Shopping, underscoring the importance of thorough information collection.
-
Organize your information into a structured format that the AI can easily access. This might mean creating databases or using APIs to connect different data sources. Brands that dedicate resources to optimization by treating AI language models as a performance channel will be best positioned to utilize Shopify ChatGPT media services as AI commerce scales globally.
-
Information Quality Assurance: Regularly audit your information for accuracy and relevance. Outdated or incorrect data can lead to frustrating user experiences and diminish the effectiveness of your AI system. With the U.S. e-commerce market surpassing $1.2 trillion in 2024 and AI in commerce projected to soar from $8 billion to $64 billion by 2034, maintaining high-quality information is vital for staying competitive.
By laying this groundwork, you empower the AI to deliver personalized and relevant responses, ultimately boosting client engagement and driving sales. High-quality data is the cornerstone of successful AI integration, directly impacting client satisfaction and retention in the fiercely competitive e-commerce landscape. Don't wait-start building your information foundation today!

Develop Conversational Content Libraries for Enhanced Customer Engagement
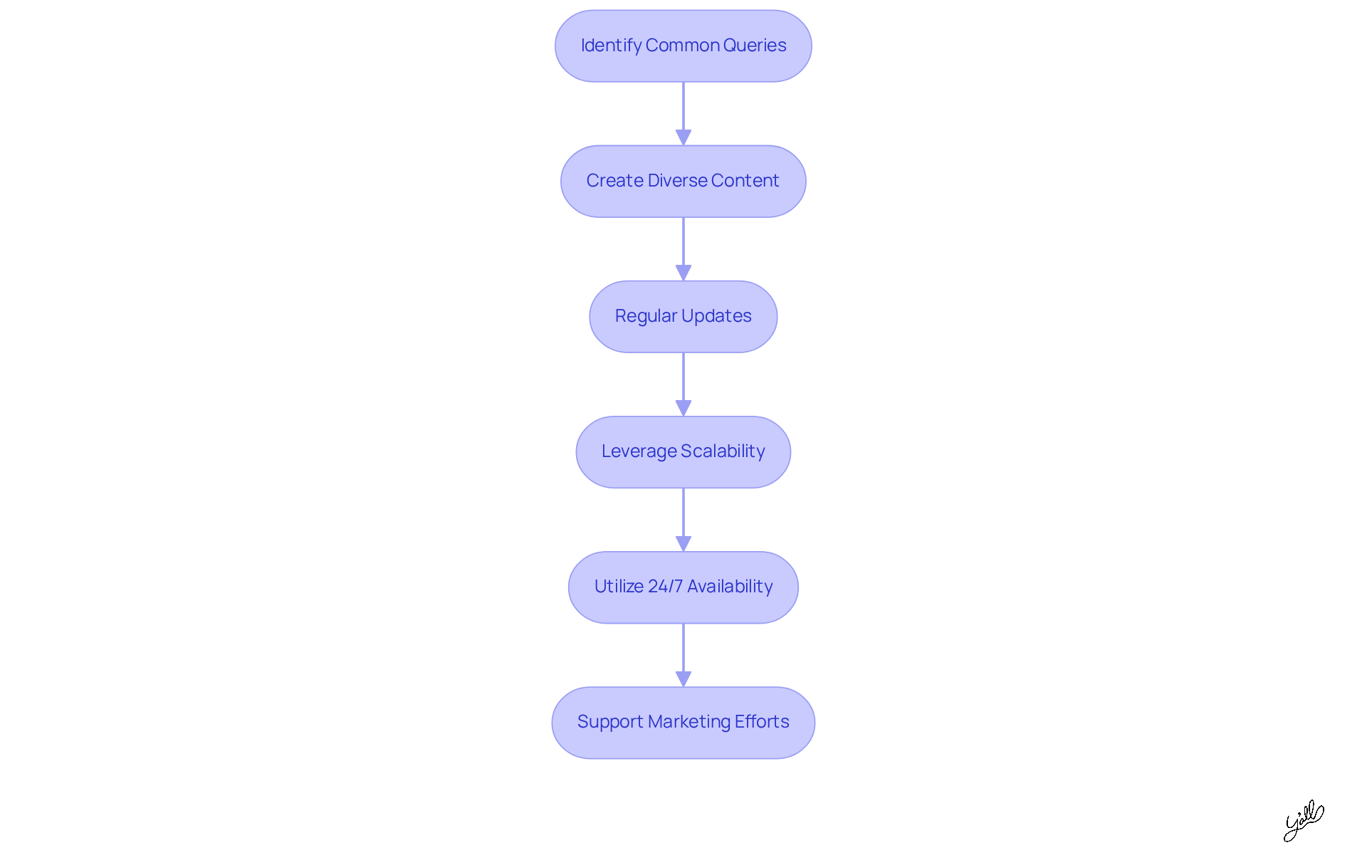
Creating conversational content libraries is a game-changer for optimizing your Shopify ChatGPT media services in the store! These libraries should be packed with a variety of responses tailored to common client inquiries, product details, and your unique brand messaging.
- Identify Common Queries: Dive into client interactions to uncover those frequently asked questions and common concerns. This insight is crucial for understanding what truly matters to your clients!
- Create Diverse Content: Craft a vibrant range of responses that reflect different tones and styles. This way, the model can effortlessly adapt to various user personalities and preferences. Think FAQs, product descriptions, and troubleshooting guides that resonate!
- Regular Updates: Keep the content library fresh and relevant by continuously updating it based on new products, customer feedback, and shifting market trends. This ensures that your model remains pertinent and incredibly useful!
- Leverage Scalability: One of the standout benefits of this technology is its ability to handle multiple inquiries at once. This scalability shines during peak times, boosting user engagement without sacrificing service quality!
- Utilize 24/7 Availability: Enjoy the perks of continuous support, ensuring users can get assistance anytime they need it. This constant availability can skyrocket satisfaction and loyalty, as clients truly appreciate prompt responses!
- Support Marketing Efforts: Beyond client assistance, this tool can supercharge your marketing initiatives by generating tailored content for promotional campaigns. This dual functionality amplifies the effectiveness of your brand's engagement strategies!
By investing in a comprehensive content library, you empower Shopify ChatGPT media services to connect with clients in a meaningful way, which leads to enhanced satisfaction and loyalty. As a client experience expert puts it, 'The brands that prepare for this shift will capture direct bookings at the exact moment of high intent.' But beware of common pitfalls, like neglecting to update content regularly or failing to tailor responses to customer needs - these can seriously undermine your content library's effectiveness!

Implement Continuous Testing and Optimization Strategies
To supercharge the effectiveness of AI in your Shopify store, consider leveraging Shopify ChatGPT media services alongside continuous testing and optimization strategies! This exciting journey involves regularly evaluating your system's performance and making the necessary tweaks to keep it at its best.
- A/B Testing: Get ready to conduct A/B tests on various reply styles and content! Discover which resonates most with your audience. This not only refines the conversational tone but also boosts engagement rates, making every interaction count.
- Performance Metrics: Set up essential performance indicators (KPIs) to measure the model's effectiveness. Think accuracy of replies, client satisfaction scores, and conversion rates. These metrics are your guiding stars for optimization efforts, steering you toward success!
- Feedback Loops: Create systems for gathering user input on their interactions with the AI. This invaluable feedback offers insights into areas for improvement, helping you adapt the AI's responses to meet user needs perfectly.
By embracing a culture of ongoing testing and enhancement, you ensure that the AI, through Shopify ChatGPT media services, evolves alongside your business and client requirements. This commitment leads to lasting success, so let’s get started today!

Ensure Cross-Platform Integration for a Seamless Customer Experience
Creating a seamless client experience is crucial, and the key lies in integrating AI across every relevant platform, such as your Shopify store and social media channels, while incorporating Shopify ChatGPT media services into your email marketing systems.
- Unified Client Profiles: Imagine having systems that sync client data across all platforms! This means tailored replies based on individual histories and preferences, ensuring a consistent experience no matter how clients interact with your brand.
- Consistent Messaging: Consistency is king! By upholding a unified message and branding across all platforms, you guarantee that users enjoy a cohesive experience, whether they’re engaging with your service on your website or through social media.
- Integration with Other Tools: Don’t miss out on the power of APIs and integration tools! Integrating Shopify ChatGPT media services with various marketing and client service platforms not only enhances functionality but also streamlines operations, creating a more cohesive experience for your clients.
By prioritizing cross-platform integration, you’re not just improving the customer experience - you’re making it easier for customers to engage with your brand and boosting the chances of conversions. So, let’s take action now and elevate your client interactions to the next level!

Conclusion
Integrating Shopify ChatGPT media services effectively can truly revolutionize the customer experience and supercharge engagement! By laying down a solid data foundation, brands can ensure their AI systems deliver personalized and relevant interactions that resonate with customers. This groundwork is absolutely vital for unlocking the full potential of AI in e-commerce, ultimately boosting client satisfaction and driving sales like never before.
Key practices include:
- Meticulously gathering and organizing data to support AI-driven responses
- Developing comprehensive content libraries that tackle common customer inquiries
- Implementing continuous testing and optimization strategies
Each of these elements is crucial in refining the AI's performance, ensuring it meets the ever-evolving needs of customers. Plus, seamless cross-platform integration enhances the overall user experience, allowing for consistent messaging and tailored interactions across various channels.
The significance of these strategies is immense! As e-commerce continues to evolve, brands that prioritize these practices will not only stay competitive but also forge lasting relationships with their customers. Embracing these approaches today will pave the way for future success, ensuring businesses are well-equipped to meet customer demands in an increasingly AI-driven marketplace. Don’t wait - take action now and transform your customer interactions!
Frequently Asked Questions
What is the first step for integrating Shopify ChatGPT media services into a store?
The first step is to establish a strong data foundation by gathering and organizing client information, product details, and interaction history.
What types of data should be collected for effective integration?
Data should include client interactions, purchase history, and feedback to guide responses and tailor interactions to meet specific customer needs.
How can businesses ensure their data is accurate and up-to-date?
Businesses can leverage tools like Shopify's built-in analytics and third-party information management platforms to keep their data accurate and up-to-date.
Why is structured metadata important in the context of e-commerce?
Structured metadata is a crucial ranking signal in shopping, making thorough information collection essential for effective AI integration and customer interaction.
What should businesses do to organize their information for AI access?
Businesses should organize their information into a structured format, such as creating databases or using APIs to connect different data sources.
How often should businesses audit their information for quality assurance?
Businesses should regularly audit their information to ensure accuracy and relevance, as outdated or incorrect data can lead to poor user experiences.
Why is maintaining high-quality information vital for e-commerce businesses?
Maintaining high-quality information is vital for staying competitive in the e-commerce market, especially as AI in commerce is projected to grow significantly.
What impact does high-quality data have on AI integration?
High-quality data empowers AI to deliver personalized and relevant responses, which boosts client engagement and drives sales.
What is the projected growth of the U.S. e-commerce market and AI in commerce?
The U.S. e-commerce market is expected to surpass $1.2 trillion in 2024, while AI in commerce is projected to grow from $8 billion to $64 billion by 2034.