How to Choose CPG Distributors for Your DTC Brand Success

Introduction
Choosing the right consumer packaged goods (CPG) distributor can be the game-changer for your direct-to-consumer (DTC) brand strategy! With the DTC market set to skyrocket to an incredible USD 2.75 trillion by 2033, the importance of distributors as logistical experts, market connectors, and inventory managers has never been more crucial.
But with so many options and varying capabilities out there, how can brands ensure they pick the perfect partner that aligns with their unique goals and operational needs?
This guide dives into the key considerations and strategies for identifying and securing the best CPG distributors, paving the way for sustained growth and a powerful market presence.
Let's get started!
Understand the Role of CPG Distributors in Your Supply Chain
To effectively select CPG suppliers for your DTC label, it’s crucial to grasp their pivotal role in your supply chain. CPG distributors serve as vital intermediaries between producers and sellers, facilitating the seamless transfer of products from production to sales. As CPG distributors, they expertly manage logistics, inventory, and sometimes even marketing efforts, ensuring that products reach consumers with remarkable efficiency.
- Logistics Management: Distributors take charge of transporting and storing products, significantly easing the burden on your company. They ensure prompt deliveries and handle warehousing needs, which is essential as the global DTC sector is projected to soar to USD 2.75 trillion by 2033. Don’t miss out on this booming opportunity!
- Market Reach: CPG distributors act as dependable suppliers that have established connections with retailers, helping your company tap into new markets and customer segments. This expanded reach is crucial in a competitive landscape where direct-to-consumer models account for one in seven global e-commerce dollars. Imagine the possibilities!
- Inventory Management: CPG distributors often oversee stock levels, which helps prevent overstocking or stockouts that can hurt sales and customer satisfaction. This proactive approach is especially vital as 72% of consumers are willing to pay more for wellness-oriented products, underscoring the need for effective inventory strategies. Act now to meet this demand!
- Sales assistance from CPG distributors includes additional services like marketing support, which enhances your product's visibility in retail settings. As logistics specialists emphasize, "Effective supplier partnerships are essential for navigating the complexities of the modern retail landscape."
Understanding these roles will empower you to identify the right partners that align with your company’s objectives and operational needs. Don’t wait - take action today to secure your success!

Identify Your Distribution Needs and Goals
Before you choose a distributor, it’s crucial to pinpoint your specific logistics needs and goals. This alignment is vital for your company’s success in the ever-evolving DTC landscape. Let’s dive into some key considerations that will guide your decision-making process:
-
Assess Your Product Type: Think about the nature of your products. Are they perishable, fragile, or high-demand items? Different products require distinct delivery strategies, including specialized handling and logistics. Understanding this can set you apart!
-
Define Your Target Market: Who are your customers? Identify their demographics and geographic locations. Knowing where your customers are will help you select distributors with the right reach, boosting your brand's visibility and accessibility. This is your chance to make a mark!
-
Set Clear Objectives: What do you want to achieve through distribution? Are you aiming to break into new markets, ramp up sales volume, or enhance customer service? Clear objectives will steer your selection process and ensure alignment with your overarching business goals. Let’s make those goals happen!
-
Evaluate Your Resources: Take a good look at your internal capabilities. Do you have what it takes to manage logistics in-house, or will you need a distributor to handle operations and sales? This evaluation will help you find a partner that complements your strengths. Choose wisely!
-
Establish Performance Metrics: How will you measure the success of your delivery strategy? Metrics could include sales growth, market penetration, or customer satisfaction levels. Defining these will provide insights into the efficiency of your delivery efforts. Let’s track that success!
-
Embrace Technology and Sustainability: As CPG suppliers increasingly adopt technology to streamline processes, think about how these innovations can elevate your logistics strategy. Plus, aligning your delivery objectives with sustainability practices can meet today’s consumer expectations and boost customer loyalty. It’s a win-win!
By clearly defining your delivery requirements and goals, you can simplify the selection process and ensure that the CPG distributors you choose align with your company’s objectives. This strategic approach is essential in a competitive environment where effective distribution by CPG distributors can significantly influence your company’s growth and customer engagement. Don’t wait-take action now!

Research and Evaluate Potential Distributors
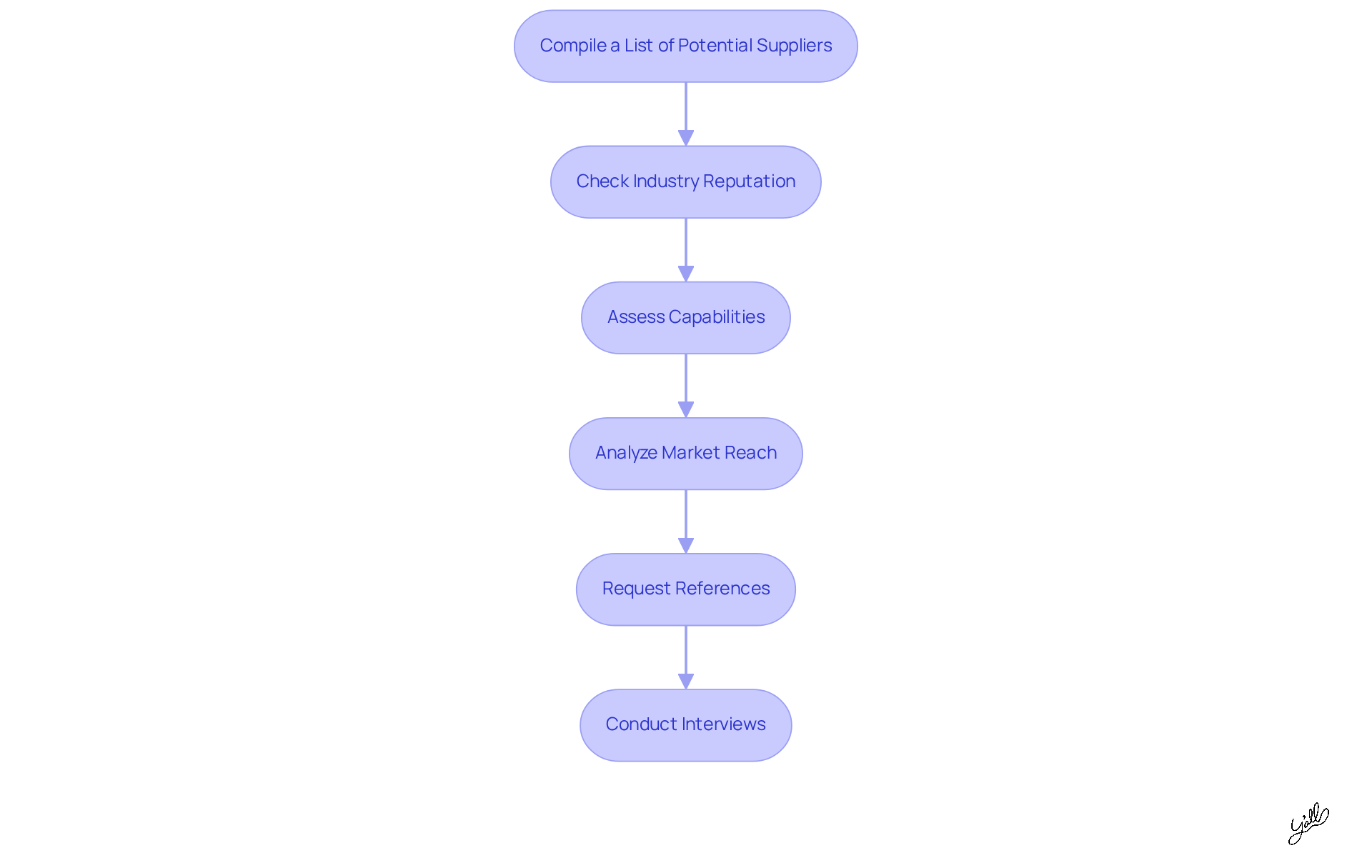
Choosing the right cpg distributors for your CPG brand is crucial, and it all starts with a focused approach! Let’s dive into how you can make this decision with confidence and excitement:
-
Compile a List of Potential Suppliers: Kick things off by creating a robust list of suppliers in your sector. Tap into online databases, industry reports, and networking opportunities to gather names that could be your next big partners!
-
Check Industry Reputation: Next, it’s time to dig into the reputation of each supplier. Look for reviews, testimonials, and case studies from companies that have worked with them before. This research is your gateway to understanding their reliability and effectiveness. Remember, industry experts highlight that suppliers often bring invaluable expertise in distribution logistics and market knowledge - key ingredients for your brand’s success!
-
Assess Capabilities: Now, let’s evaluate what each supplier can really do. Look into their logistical abilities, including warehousing facilities, transportation methods, and technology systems. You want to ensure they’re fully equipped to handle your specific product type and volume.
-
Analyze Market Reach: It’s essential to know where each supplier operates. Make sure their geographic coverage aligns with your target market and that they can effectively reach your customers. Understanding the current reputation ratings for cpg distributors can also guide your assessment.
-
Request References: Don’t shy away from asking potential suppliers for references from their current or past clients. Engaging with these references can provide you with valuable insights into the supplier's performance and service quality. Successful DTC owners know that maintaining regular communication with partners is vital for building strong relationships!
-
Conduct Interviews: Finally, set up meetings or calls with prospective suppliers to discuss your needs and gauge their understanding of your brand and market. This interaction will help you assess their communication style and responsiveness. Keep in mind the potential challenges of indirect sales, like reduced control over product management, which could impact your company’s performance.
By thoroughly investigating and assessing potential cpg distributors, you’re not just making choices - you’re paving the way for your product's distribution strategy! This diligence will significantly enhance your chances of success in the competitive CPG landscape. So, let’s get started and make those informed choices today!

Assess Distributor Capabilities and Brand Alignment
After refining your list of potential suppliers, it’s crucial to evaluate their abilities and compatibility with your brand for a successful partnership. Let’s dive in!
-
Evaluate Logistical Capabilities: Take a close look at the supplier's logistics infrastructure-think warehousing, transportation, and inventory management systems. They need to meet your product's specific requirements because effective logistics are the backbone of a smooth supply chain. Don’t settle for less!
-
Analyze Sales and Marketing Support: Investigate the sales and marketing assistance the supplier offers. A dedicated sales team and support for promotional activities can skyrocket your brand's visibility. Did you know that 63% of companies recognize the importance of supplier support in driving growth? That’s a statistic you can’t ignore!
-
Check Financial Stability: Assess the financial health of your potential partner. A financially stable supplier is more likely to invest in your business and deliver consistent service-essential for long-term success. You want a partner who’s in it for the long haul!
-
Review Brand Alignment: Ensure that the supplier's values and practices align with your company’s mission and vision. A partner who shares your commitment to quality and customer service will represent your brand better in the market, creating a stronger partnership.
-
Consider Cultural Fit: Evaluate the cultural alignment between your team and the supplier's crew. A good cultural fit enhances collaboration and communication, paving the way for a more effective partnership. It’s all about synergy!
-
Request a Trial Period: If possible, negotiate a trial period to assess the supplier's performance before locking in a long-term agreement. This gives you the chance to see their capabilities in action, ensuring they meet your expectations.
By thoughtfully evaluating supplier capabilities and their alignment with your identity, you can choose a partner that will powerfully support your DTC identity's growth and success. Don’t wait-take action now!

Negotiate Terms and Contracts with Distributors
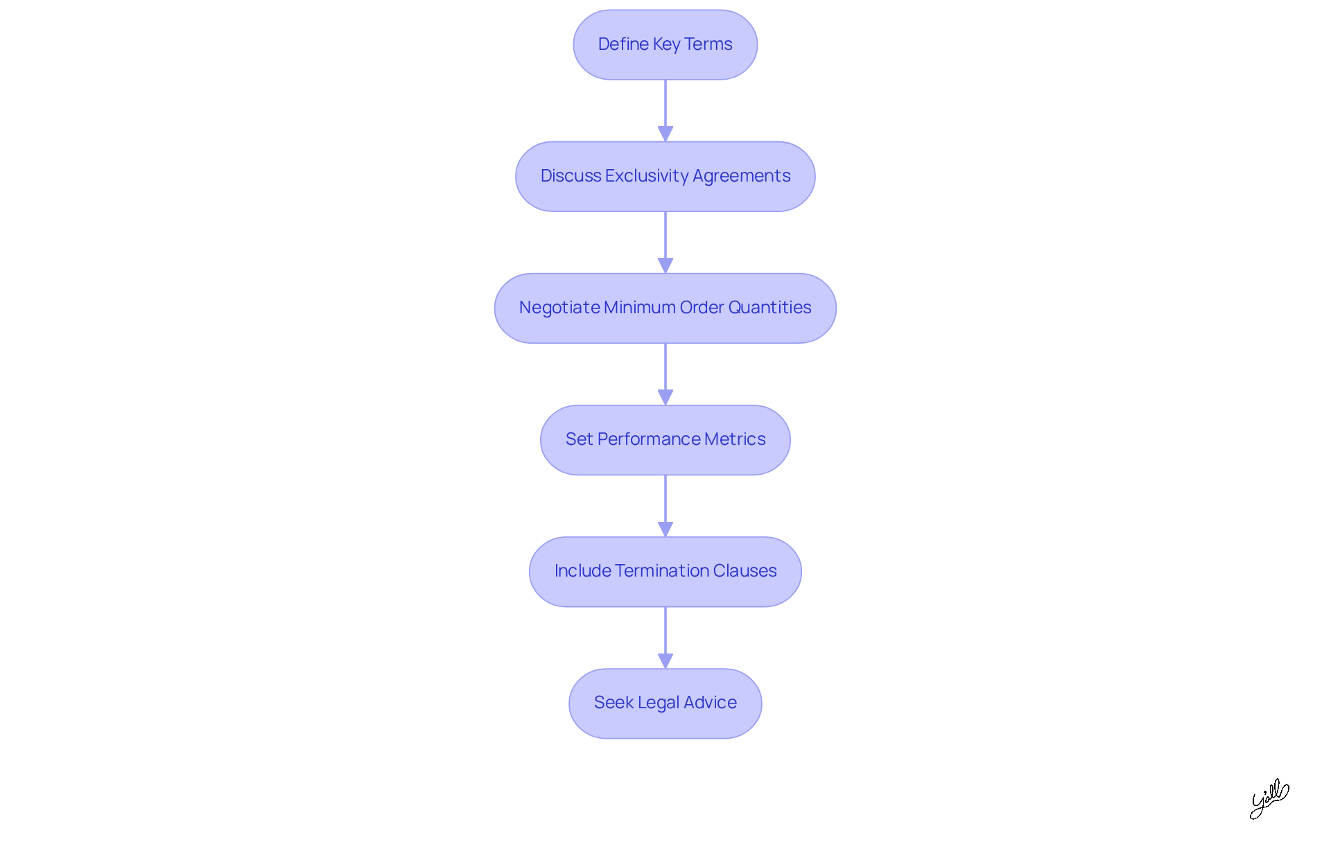
Once you’ve chosen a supplier, it’s time to dive into negotiating terms and contracts! This step is absolutely vital for setting the stage with clear expectations and responsibilities.
-
Define Key Terms: Let’s get specific! Clearly outline key terms in the contract - think pricing, payment terms, delivery schedules, and performance metrics. It’s crucial that both parties fully grasp and agree to these terms. As legal expert Jane Doe puts it, "It is essential to have a mutual understanding of key terms to avoid disputes later on."
-
Discuss Exclusivity Agreements: If it fits your strategy, don’t shy away from discussing exclusivity agreements that could prevent the distributor from representing rival products. Did you know that companies with exclusivity agreements can see a whopping 20% increase in market share? This can be a game-changer for protecting your brand and boosting loyalty!
-
Negotiate Minimum Order Quantities: Establishing minimum order quantities that work for both sides is key. This ensures your supplier can stay profitable while meeting your needs. It’s all about finding that sweet spot!
-
Set Performance Metrics: Agree on performance metrics to measure the supplier’s success. This could include sales targets, delivery times, and customer satisfaction levels. Clear metrics keep everyone accountable and focused on results.
-
Include Termination Clauses: Don’t forget to include clear termination clauses in the contract! Outline the conditions under which either party can exit the agreement. This safety net is essential if the partnership doesn’t meet expectations.
-
Seek Legal Advice: Before you sign on the dotted line, consider consulting a legal professional to review the contract. This step can help you spot potential issues and ensure your interests are safeguarded. As attorney John Smith wisely notes, "Having a legal expert review your agreements can save you from costly mistakes down the line."
By skillfully negotiating conditions and agreements with suppliers, you’re laying the groundwork for a powerful collaboration that fuels growth for your DTC business. For instance, a recent case study involving a DTC brand and its distributor showcased how clear performance metrics and exclusivity agreements led to a staggering 30% increase in sales within the first year of partnership. Don’t wait - start negotiating today!

Conclusion
Choosing the right CPG distributor is absolutely crucial for the success of any direct-to-consumer (DTC) brand! This isn’t just a logistical choice; it’s a strategic partnership that can dramatically influence a brand's growth and market presence. By grasping the vital roles that CPG distributors play in the supply chain, brands can make informed decisions that perfectly align with their operational needs and business objectives.
Throughout this article, we’ve shared key insights that highlight the importance of logistics management, market reach, and inventory control. Identifying your specific distribution needs and goals, evaluating potential distributors, and ensuring brand alignment are not just steps - they're essential moves in this process! Plus, negotiating favorable terms and establishing clear expectations can set the stage for a successful long-term partnership. Each of these elements is a building block in creating a robust distribution strategy that can elevate your DTC brand in a fiercely competitive marketplace.
Ultimately, the choice of distributor can be a game-changer for DTC brands navigating the complexities of today’s retail landscape. By taking a proactive approach to research and evaluation, brands can not only enhance their operational efficiency but also cultivate relationships that resonate with their vision and values. Now is the time to act - invest in the right partnerships and lay the groundwork for sustained success in the ever-evolving consumer packaged goods sector!
Frequently Asked Questions
What is the role of CPG distributors in the supply chain?
CPG distributors serve as intermediaries between producers and sellers, managing logistics, inventory, and sometimes marketing efforts to ensure efficient product transfer from production to sales.
How do CPG distributors manage logistics?
Distributors handle the transportation and storage of products, ensuring prompt deliveries and managing warehousing needs, which is essential for companies in the growing direct-to-consumer (DTC) sector.
What benefits do CPG distributors provide in terms of market reach?
CPG distributors have established connections with retailers, allowing companies to tap into new markets and customer segments, which is crucial in the competitive landscape of DTC models.
How do CPG distributors assist with inventory management?
Distributors oversee stock levels to prevent overstocking or stockouts, which can negatively impact sales and customer satisfaction, especially as demand for wellness-oriented products increases.
What additional services do CPG distributors offer?
In addition to logistics and inventory management, CPG distributors may provide marketing support to enhance product visibility in retail settings.
What should companies consider when identifying their distribution needs and goals?
Companies should assess their product type, define their target market, set clear objectives, evaluate internal resources, establish performance metrics, and embrace technology and sustainability.
Why is it important to assess product type when selecting a distributor?
Different products, such as perishable or fragile items, require distinct delivery strategies, which can influence the choice of distributor and logistics approach.
How can defining the target market aid in distributor selection?
Understanding customer demographics and geographic locations helps select distributors with the appropriate reach, enhancing brand visibility and accessibility.
What role do clear objectives play in the distributor selection process?
Clear objectives guide the selection process by ensuring alignment with the company’s overarching business goals, such as breaking into new markets or enhancing customer service.
How can technology and sustainability impact logistics strategies?
Incorporating technology can streamline processes, while aligning delivery objectives with sustainability practices can meet consumer expectations and enhance customer loyalty.