Master Pay Per Click Advertising on Google: 4 Best Practices for DTC Brands

Introduction
Pay-per-click (PPC) advertising has revolutionized the marketing landscape, giving brands direct access to consumers who are actively searching for products. For Direct-to-Consumer (DTC) brands, mastering this strategy isn’t just a nice-to-have; it’s absolutely essential for driving traffic and boosting sales.
But with competition heating up, how can these brands harness the power of PPC to truly stand out and achieve their goals?
This article dives into the best practices for PPC advertising on Google, arming DTC companies with the insights they need to optimize their campaigns and maximize their return on investment.
Don’t miss out on the opportunity to elevate your brand - let’s get started!
Define Pay Per Click Advertising and Its Importance for DTC Brands
Pay per click advertising on Google is a game-changer in the digital marketing landscape! Every time someone clicks on your ad, you gain instant visibility on search engines and social media platforms. For Direct-to-Consumer (DTC) businesses, this isn’t just a strategy; it’s a vital lifeline. Imagine connecting with high-intent consumers who are actively searching for your products - this is the power of pay per click advertising on Google!
By harnessing the full potential of pay per click advertising on Google, companies can drive targeted traffic to their websites, boost visibility, and ultimately skyrocket sales. The urgency of pay per click advertising on Google initiatives empowers DTC companies to swiftly test and refine their marketing strategies, ensuring they stay ahead in a fast-paced market. Y'all understands this urgency and is committed to helping DTC companies enhance their marketing approaches, keeping them competitive in an ever-evolving landscape.
With a focus on creative performance - think UGC Ads and Static Ads - combined with strategic media purchasing, Y'all is all about driving revenue growth for DTC companies. We offer innovative marketing solutions that seamlessly integrate into your overall strategy. Regularly testing fresh ideas is crucial for success, allowing companies to adapt and thrive in the dynamic digital environment. Don’t wait - embrace the power of pay per click advertising on Google today and watch your business flourish!

Establish Clear Campaign Goals and Conduct Effective Keyword Research
To supercharge your PPC initiatives, DTC companies must kick things off by setting clear, measurable objectives! These goals should be Specific, Measurable, Achievable, Relevant, and Time-bound (SMART). Imagine aiming to boost your website traffic by a whopping 30% in just three months!
Once those goals are locked in, it’s time to dive into effective keyword research. Brands should harness tools like Google Keyword Planner to uncover high-intent keywords that potential customers are actively searching for. This means digging into search volume, competition, and user intent to ensure the keywords you choose align perfectly with your objectives.
By zeroing in on the right keywords, DTC companies can elevate their ad relevance, enhance Quality Scores, and ultimately drive those conversion rates sky-high!

Implement and Manage Google Ads Campaigns Effectively
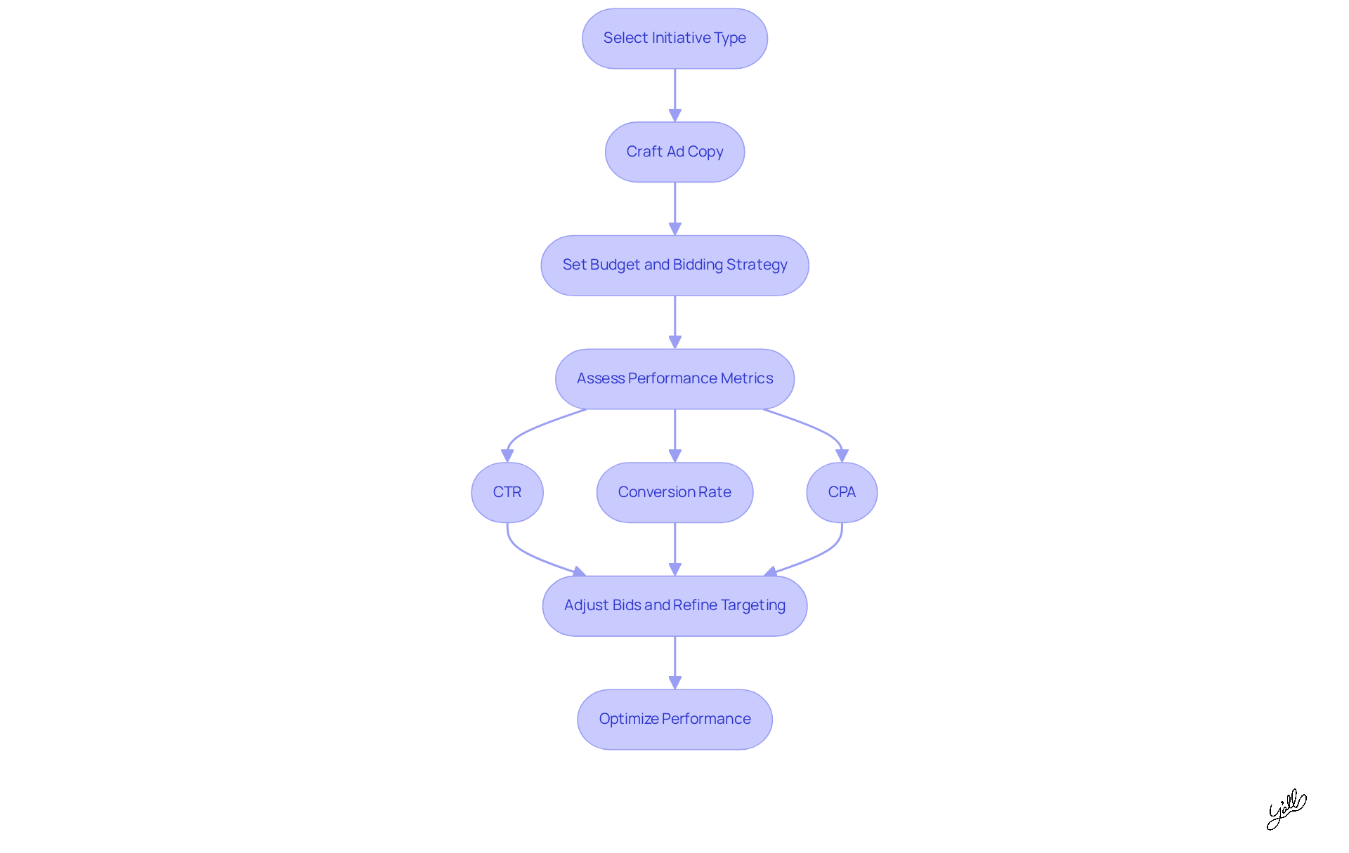
To effectively implement and manage pay per click advertising on Google, DTC brands need to embrace a structured approach that sparks excitement! Start by selecting the right type of initiative that aligns with your goals - whether it’s Search, Display, Shopping options, or pay per click advertising on Google; the choice is crucial. Next, craft ad copy that not only resonates with your target audience but also incorporates relevant keywords for pay per click advertising on Google to grab attention. Don’t forget to set a realistic budget and bidding strategy for your pay per click advertising on Google that aligns with your project objectives; this is your foundation for success!
Now, let’s talk about performance! Consistently assess your metrics using Google Ads analytics to monitor key indicators such as:
- Click-Through Rate (CTR)
- Conversion Rate
- Cost Per Acquisition (CPA)
in your pay per click advertising on Google. For instance, Y'all's services in conversion rate optimization and strategic media buying have propelled companies like ZYN Turmeric to achieve a staggering 300% increase in landing page conversion rates and a remarkable 140% drop in customer acquisition costs. This is the kind of success you can achieve!
But it doesn’t stop there! Continuously adjust your bids, refine your targeting, and A/B test your ad variations to optimize performance. By maintaining proactive management, DTC companies can ensure their pay per click advertising on Google initiatives remain effective and yield a positive return on investment. Just look at Save Trees, which significantly boosted its ad expenditure while still hitting profitability metrics. The time to act is now - let’s make your Google Ads initiatives soar!

Optimize Campaign Performance Through Continuous Monitoring and Adjustments
To supercharge performance, DTC companies need to make ongoing monitoring and tactical tweaks a top priority! Analytics tools are your best friends here, essential for tracking key performance metrics like click-through rates (CTR), conversion rates, and overall return on investment (ROI). Regularly reviewing keyword performance is a game changer - it helps you spot underperforming keywords and make timely bid adjustments that can turn the tide in your favor.
But that’s not all! Implementing A/B testing for your ad copy and landing pages is absolutely crucial. It’s all about discovering which variations deliver the best results. Remember, statistically valid tests usually take about 7-14 days to yield conclusive outcomes, so don’t wait too long to dive in!
And let’s talk about efficiency! Utilizing automated bidding techniques and AI tools can significantly boost your operational prowess. By embracing a data-driven approach to optimization, DTC brands can swiftly adapt to the ever-changing market landscape, refine their targeting strategies, and ultimately achieve stellar campaign outcomes.
This systematic iteration doesn’t just cut down on customer acquisition costs; it also amplifies your overall marketing effectiveness. The result? A more robust return on ad spend (ROAS) that you can celebrate! So, let’s get started - your path to success is just a decision away!

Conclusion
Mastering pay-per-click advertising on Google is absolutely vital for Direct-to-Consumer (DTC) brands eager to thrive in today’s competitive digital landscape! This strategy not only boosts visibility but also connects businesses with consumers who are actively searching for their products. By harnessing the power of PPC, DTC companies can drive targeted traffic, optimize their marketing strategies, and ultimately skyrocket their sales in this fast-paced environment.
This article shines a light on several best practices that are crucial for effective PPC campaigns. Establishing clear campaign goals, conducting thorough keyword research, and implementing structured management of Google Ads are just the beginning! By setting SMART objectives and utilizing powerful tools for keyword analysis, brands can enhance their ad relevance and significantly improve conversion rates. Continuous monitoring and adjustments - think A/B testing and automated bidding - are essential for maintaining campaign effectiveness and maximizing your return on investment.
In conclusion, the importance of pay-per-click advertising for DTC brands is monumental! Embracing these best practices not only positions companies for immediate success but also equips them to adapt to the ever-evolving digital landscape. As competition heats up, now is the perfect time for DTC brands to seize the full potential of PPC advertising on Google. Let’s ensure you stay at the forefront of your industry while achieving sustainable growth!
Frequently Asked Questions
What is pay per click advertising?
Pay per click advertising is a digital marketing strategy where advertisers pay a fee each time their ad is clicked. It provides instant visibility on search engines and social media platforms.
Why is pay per click advertising important for Direct-to-Consumer (DTC) brands?
For DTC brands, pay per click advertising is vital as it connects them with high-intent consumers actively searching for their products, driving targeted traffic, boosting visibility, and increasing sales.
How does pay per click advertising help DTC companies refine their marketing strategies?
Pay per click advertising allows DTC companies to swiftly test and refine their marketing strategies, helping them stay competitive in a fast-paced market.
What role does Y'all play in supporting DTC companies with pay per click advertising?
Y'all focuses on enhancing the marketing approaches of DTC companies by offering creative performance strategies, such as UGC Ads and Static Ads, combined with strategic media purchasing to drive revenue growth.
Why is it important for companies to regularly test fresh ideas in their pay per click advertising?
Regularly testing fresh ideas is crucial for success as it allows companies to adapt and thrive in the dynamic digital environment.
What should DTC companies do to leverage pay per click advertising effectively?
DTC companies should embrace the power of pay per click advertising on Google to enhance their marketing strategies and drive business growth.