Maximize DTC Growth: How Your Creative Partner ChatGPT Can Help

Introduction
In a bustling landscape where direct-to-consumer (DTC) brands are fiercely competing for attention, harnessing innovative tools can mean the difference between soaring success and frustrating stagnation. Enter ChatGPT, a dynamic creative partner that has the power to revolutionize marketing strategies! By automating content creation, personalizing customer interactions, and delivering actionable insights, it opens up a world of possibilities. But as businesses rush to weave AI into their marketing frameworks, one pressing question looms large: how can brands effectively align ChatGPT with their unique objectives to supercharge growth and engagement? The time to act is now!
Understand ChatGPT's Role in DTC Marketing
This AI, as a DTC creative partner ChatGPT, is revolutionizing the marketing landscape by automating and enhancing essential marketing functions like never before! By harnessing the power of advanced natural language processing, companies can now craft engaging content, analyze consumer interactions, and deliver personalized recommendations that truly resonate. Imagine creating captivating advertisement text, providing instant replies to client inquiries, and extracting actionable insights from client data - all at your fingertips! This not only streamlines operations but also fosters a more personalized approach to client engagement, which is absolutely crucial in today’s fiercely competitive DTC environment.
As businesses increasingly adopt data-driven strategies, mastering conversational AI is key to elevating client experiences and boosting conversion rates. Did you know that 55% of U.S. consumers are already using generative AI for product research? This makes integrating ChatGPT into your marketing strategies not just beneficial, but essential for staying ahead in the market! Y'all exemplifies this integration by prioritizing realistic and sustainable results through strategic creative testing and comprehensive landing page optimization. This ensures that DTC creative partner ChatGPT companies can effectively engage clients and drive growth.
By leveraging insights from successful case studies, Y'all demonstrates how these strategies lead to measurable outcomes, such as skyrocketing conversion rates and enhanced client engagement. Don’t miss out on the opportunity to transform your marketing approach - embrace the power of AI today!

Align ChatGPT with Marketing Objectives
To supercharge your DTC marketing, collaborating with a DTC creative partner ChatGPT is essential for setting clear marketing objectives! Start by pinpointing key performance indicators (KPIs) like:
- Customer acquisition cost (CAC)
- Conversion rates
- Customer lifetime value (CLV)
Did you know that by 2025, the average CAC for DTC companies has skyrocketed by nearly 60%? That’s why keeping a close eye on these costs is absolutely vital!
Once you’ve defined your objectives, it’s time to tailor the AI’s functionalities to hit those specific targets. For instance, if enhancing client interaction is your goal, imagine using this AI to craft personalized email campaigns that resonate with distinct client segments! Plus, integrating the AI model into the customer experience allows for real-time adjustments based on performance metrics, ensuring your promotional efforts are always in sync with your broader business goals.
By strategically aligning this powerful AI tool with your promotional ambitions and leveraging your expertise in:
- Conversion rate optimization
- Post-purchase upsells
- Shopify stack audits
You can enhance operational efficiency and achieve remarkable results with DTC creative partner ChatGPT. This isn’t just about improving metrics; it’s about paving the way for a sustainable growth trajectory that propels your business forward!

Implement ChatGPT Across Marketing Channels
To truly harness the power of AI across marketing channels, companies must embrace a comprehensive strategy that resonates with Y'all's holistic approach to driving DTC growth. Imagine incorporating AI language models into social media platforms - this not only sparks real-time user engagement but also automates replies to common inquiries, elevating interaction and satisfaction to new heights. Brands can leverage AI tools to craft captivating posts that resonate with their audience, fostering a vibrant sense of community and connection, much like Y'all’s creative vision aligns with the broader goals of a DTC brand.
In the realm of email marketing, this AI tool can revolutionize personalization by generating tailored content that reflects client preferences and behaviors. This level of customization is not just a nice-to-have; it’s essential, as a staggering 71% of consumers now expect personalization as a standard in their shopping experiences. Plus, this AI can help create compelling content for websites, from engaging blog posts to SEO-optimized product descriptions, which are crucial for driving organic traffic. Y'all's expertise in conversion rate optimization and landing page enhancements can supercharge the effectiveness of this content.
By rolling out AI across various platforms, companies can ensure a seamless and captivating customer experience that not only boosts conversions but also cultivates long-term loyalty. This multi-faceted approach, combined with your innovative performance creative strategies and integrated promotional solutions, positions DTC companies to thrive in an increasingly competitive landscape, where effective communication and personalized engagement are the keys to success, particularly with the support of a DTC creative partner ChatGPT. Don’t wait; the time to act is now!

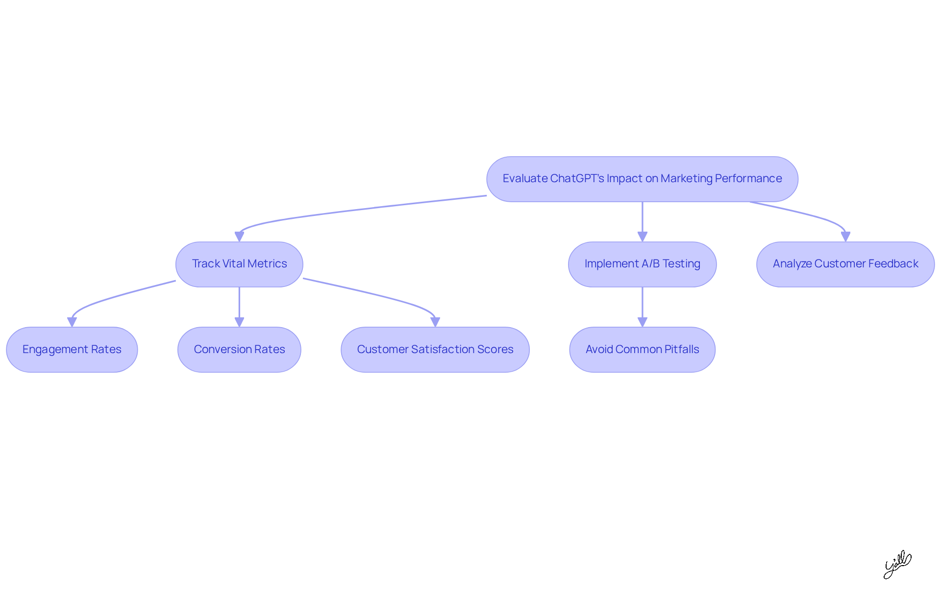
Evaluate ChatGPT's Impact on Marketing Performance
To truly harness the power of AI in boosting promotional performance, brands need to establish a robust framework for measuring success. This framework should focus on tracking vital metrics like engagement rates, conversion rates, and customer satisfaction scores. Did you know that a staggering 42% of small enterprises using AI tools report significant growth? This statistic underscores the incredible potential of integrating this technology into your marketing strategies!
A/B testing is a game-changer in this evaluation process. It empowers brands to experiment with different variations of ad copy generated by ChatGPT, helping to pinpoint which versions truly resonate with their audience. For instance, 67% of small businesses say that AI-generated landing pages attract more clients, showcasing the undeniable effectiveness of tailored content.
Moreover, diving into customer feedback and interactions reveals invaluable insights into areas ripe for improvement and optimization. However, it’s crucial to steer clear of common pitfalls in A/B testing, like testing too many variables at once or lacking a clear hypothesis, as these can lead to inconclusive results.
By consistently evaluating the performance of ChatGPT initiatives as a dtc creative partner and tackling these challenges head-on, brands can make data-driven decisions that refine their marketing strategies and deliver outstanding results. Don’t wait-start optimizing your approach today!
![]()
Conclusion
Harnessing the capabilities of ChatGPT as a DTC creative partner is absolutely essential for businesses eager to thrive in today’s competitive landscape! By integrating this advanced AI into your marketing strategies, you can automate critical functions, enhance customer engagement, and ultimately drive impressive growth. The potential for personalized communication and data-driven insights positions ChatGPT as a game-changer in direct-to-consumer marketing.
Throughout this article, we’ve shared key insights on maximizing DTC growth through effective collaboration with ChatGPT. From setting clear marketing objectives and aligning AI functionalities with specific targets to implementing AI across various channels, these strategies highlight the importance of a holistic approach. Plus, evaluating the impact of AI on marketing performance through robust metrics and A/B testing empowers brands to make informed decisions, ensuring continuous improvement and success.
In conclusion, integrating ChatGPT into your marketing practices isn’t just an option; it’s a necessity for companies looking to stay ahead! Embracing this technology can lead to significant advantages, including enhanced customer experiences and improved conversion rates. The time to act is now-leverage the power of AI to unlock new possibilities and propel your DTC growth forward!
Frequently Asked Questions
What is ChatGPT's role in DTC marketing?
ChatGPT serves as a creative partner in DTC marketing by automating and enhancing essential marketing functions, such as crafting engaging content, analyzing consumer interactions, and delivering personalized recommendations.
How does ChatGPT improve client engagement in marketing?
By providing instant replies to client inquiries and extracting actionable insights from client data, ChatGPT fosters a more personalized approach to client engagement, which is crucial in a competitive DTC environment.
Why is mastering conversational AI important for businesses?
Mastering conversational AI is key to elevating client experiences and boosting conversion rates as businesses increasingly adopt data-driven strategies.
What percentage of U.S. consumers use generative AI for product research?
55% of U.S. consumers are already using generative AI for product research.
How does Y'all exemplify the integration of ChatGPT in marketing strategies?
Y'all prioritizes realistic and sustainable results through strategic creative testing and comprehensive landing page optimization, which helps companies effectively engage clients and drive growth.
What outcomes can businesses expect from integrating ChatGPT into their marketing strategies?
Businesses can achieve measurable outcomes such as skyrocketing conversion rates and enhanced client engagement by leveraging insights from successful case studies.
What opportunity does embracing AI in marketing provide?
Embracing the power of AI in marketing provides the opportunity to transform marketing approaches and stay ahead in the market.