Why Shopify Brands Need a Performance Agency for Growth

Introduction
The landscape of direct-to-consumer (DTC) brands is evolving at lightning speed, and this shift makes the role of specialized performance agencies more crucial than ever! These agencies bring the expertise and insights needed to tackle the complexities of the Shopify platform, addressing pressing challenges like soaring customer acquisition costs and the urgent need for effective promotional strategies.
But with a sea of options out there, how can brands pinpoint the right agency that will not only elevate their marketing efforts but also fuel sustainable growth? It's time to take action and find that perfect partner!
Understand the Critical Role of Shopify Performance Agencies in DTC Growth
The growth of direct-to-consumer (DTC) brands is absolutely vital, which is why a Shopify brands performance agency is essential! They bring specialized knowledge that many internal teams simply don’t have. These experts understand the Shopify platform inside and out, along with the unique challenges DTC companies face - like soaring customer acquisition costs and the pressing need for effective promotional strategies. By harnessing data-driven insights and innovative creative approaches, such as UGC ads and strategic media buying, these specialists supercharge promotional efforts. They don’t just help companies connect with their target audiences; they turn those audiences into loyal customers!
Take Y'all, for example. They’ve successfully transformed brands like ZYN Turmeric and Save Trees with their all-encompassing performance strategies. ZYN Turmeric, which initially struggled with agency partnerships, experienced a stunning turnaround after teaming up with Y'all. They achieved a jaw-dropping 300% increase in landing page conversion rates and slashed customer acquisition costs by 140%! Similarly, Save Trees ramped up their promotional spending from $2,000 to $18,000 per week - all while maintaining profitability - thanks to Y'all's meticulous media buying and creative strategy.
Agencies leverage advanced analytics to track customer behavior, enabling companies to refine their promotional strategies with pinpoint accuracy. This deep understanding of the DTC landscape allows the Shopify brands performance agency to become strategic allies, guiding brands through the complexities of digital promotion. Their expertise is crucial for achieving sustainable growth, as they implement tailored solutions that enhance customer engagement and retention, ultimately driving profitability for DTC companies. Don’t wait - partner with a Shopify specialist today and watch your brand soar!

Explore the Benefits of Partnering with Performance Agencies for DTC Brands
Partnering with agency professionals like Y'all opens up a world of benefits for DTC brands, supercharging their promotional efforts! With extensive experience and specialized expertise, Y'all crafts marketing strategies that truly resonate. Just think about it: they shine in optimizing paid media campaigns across platforms like Meta and Google. This is crucial, especially since 50% of marketers prioritize average order value as a key performance indicator. Focusing on ROI is vital, particularly in light of the booming DTC sales we've seen in recent years.
Y'all's transformative impact is nothing short of remarkable, as seen in their collaborations with brands like ZYN Turmeric and Save Trees. By teaming up with Y'all, ZYN Turmeric turned past frustrations into triumph, achieving record-high sales and a staggering 300% boost in landing page conversion rates! Similarly, Save Trees scaled their spending from $2,000 to $18,000 per week without sacrificing profitability, showcasing Y'all's dedication to realistic and sustainable growth through strategic creative testing and comprehensive landing page optimization.
Moreover, performance organizations leverage cutting-edge tools and technologies, including real-time dashboards and attribution models, streamlining promotional processes from creative development to analytics. This efficiency not only saves precious time but also allows companies to hone in on their core competencies while leaving the complexities of digital marketing to seasoned pros. In fact, companies that partner with these firms often see early results within just 60 to 90 days, with many experiencing significant boosts in engagement and conversion rates.
Additionally, organizations bring fresh perspectives and innovative ideas that help companies stand out in a crowded marketplace. For instance, Y'all's collaboration with OceanBlue resulted in a phenomenal 70% increase in engagement and a 50% drop in bounce rates, proving their prowess in enhancing online presence through expert analysis and strategic improvements. These success stories underscore the potential for a Shopify brands performance agency to deliver impressive ROI and elevate overall promotional effectiveness, making them indispensable allies for DTC companies aiming for sustainable growth. As An Vu insightfully notes, "In 2025, navigating the digital promotional landscape requires more than in-house effort - it demands specialized expertise, agile execution, and strategic foresight.

Leverage Holistic Strategies for Sustainable Growth in DTC Marketing
For DTC brands chasing sustainable growth, embracing comprehensive promotional strategies that seamlessly blend various channels is absolutely vital! This approach guarantees that all promotional efforts work together, amplifying their impact on customer engagement and conversion rates. Just think about it: aligning social media campaigns with email outreach can craft a cohesive customer journey from that first spark of awareness all the way to the final purchase.
As a Shopify brands performance agency, y'all specialize in creating these integrated strategies, tapping into expertise in performance creative, media buying, UGC Ads, and Conversion Rate Optimization to ensure each channel boosts the others. By harnessing data insights, you can pinpoint which strategies deliver the best results and tweak campaigns in real-time, fostering a responsive promotional environment that adapts to shifting consumer behaviors and preferences. This integrated approach not only boosts visibility but also drives remarkable improvements in conversion rates.
In fact, DTC companies are projected to rake in a staggering $213 billion in sales, underscoring the power of multi-channel promotion in capturing a larger slice of the e-commerce market. Plus, with 75% of consumers having tried out new shopping habits during the pandemic, the importance of forging direct consumer relationships through integrated strategies is more crucial than ever. Don’t wait-now’s the time to take action and elevate your brand!

Address Common Challenges Faced by DTC Brands with Agency Support
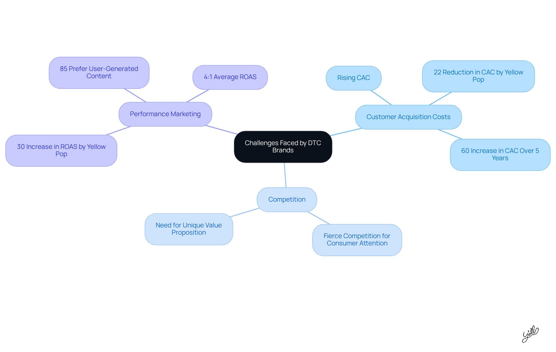
DTC companies face a myriad of challenges that can stifle their growth: rising customer acquisition costs, fierce competition for consumer attention, and the pressing need for effective performance marketing. But here’s the good news: the Shopify brands performance agency, like Y'all, is ready to help businesses conquer these hurdles! Imagine deploying targeted advertising strategies that not only optimize your ad spend but also skyrocket your conversion rates, tackling those daunting customer acquisition costs head-on. Just look at Yellow Pop, which slashed their customer acquisition cost (CAC) by 22% while boosting their return on ad spend (ROAS) by an impressive 30% through savvy marketing strategies.
Moreover, creative agencies shine in crafting captivating content that resonates with target audiences, helping brands stand out in a crowded marketplace. Did you know that 85% of customers find user-generated content more inspiring than brand-created content? This highlights the critical need for authentic engagement! By leveraging expertise in media buying, creative analysis, and enhancing the customer journey-offering gems like Post-Purchase Upsells and Shopify Stack Audits-service providers empower DTC companies to not just overcome obstacles but to achieve sustainable growth. As the landscape shifts, integrating a Shopify brands performance agency into your brand’s strategy can be a game-changer, ensuring you meet consumers where they are and capture their attention effectively. Don’t wait-take action now and watch your brand thrive!

Conclusion
Partnering with a Shopify performance agency is a game-changer for DTC brands - there's no doubt about it! These specialized agencies bring a wealth of expertise and insights that empower brands to tackle the complexities of digital marketing head-on, driving sustainable growth like never before. By harnessing data-driven strategies and innovative promotional tactics, they revolutionize customer engagement and retention, making them essential allies in today’s competitive landscape.
Throughout this article, we’ve seen how performance agencies like Y'all have made a transformative impact, helping brands achieve incredible results - think substantial increases in conversion rates and significant drops in customer acquisition costs. Their ability to implement holistic strategies that seamlessly integrate various marketing channels ensures that promotional efforts work together, maximizing visibility and profitability. Plus, with advanced analytics at their fingertips, brands can make real-time adjustments, staying agile and responsive to ever-changing consumer behaviors.
In the fast-paced world of e-commerce, DTC brands must recognize the vital role performance agencies play in overcoming challenges like rising competition and soaring customer acquisition costs. Embracing these partnerships isn’t just smart; it’s essential for enhancing marketing effectiveness and securing a competitive edge. The time to act is now - invest in a performance agency and watch your brand soar in the dynamic realm of direct-to-consumer sales!
Frequently Asked Questions
What is the role of Shopify performance agencies in DTC growth?
Shopify performance agencies play a critical role in the growth of direct-to-consumer (DTC) brands by providing specialized knowledge and expertise that many internal teams may lack. They understand the Shopify platform and the unique challenges faced by DTC companies, such as high customer acquisition costs and the need for effective promotional strategies.
How do Shopify performance agencies enhance promotional efforts?
These agencies enhance promotional efforts by utilizing data-driven insights and innovative creative approaches, such as user-generated content (UGC) ads and strategic media buying, to connect with target audiences and convert them into loyal customers.
Can you provide an example of a successful partnership with a Shopify performance agency?
Yes, Y'all is an example of a successful Shopify performance agency. They transformed brands like ZYN Turmeric and Save Trees by implementing comprehensive performance strategies. ZYN Turmeric saw a 300% increase in landing page conversion rates and reduced customer acquisition costs by 140% after partnering with Y'all.
What impact did Y'all have on Save Trees' promotional spending?
Y'all helped Save Trees increase their promotional spending from $2,000 to $18,000 per week while maintaining profitability, thanks to their careful media buying and creative strategy.
How do Shopify performance agencies use analytics in their strategies?
These agencies leverage advanced analytics to track customer behavior, which enables companies to refine their promotional strategies with precision and accuracy, enhancing overall effectiveness.
Why is partnering with a Shopify specialist important for DTC brands?
Partnering with a Shopify specialist is important for DTC brands as they provide tailored solutions that improve customer engagement and retention, ultimately driving profitability and sustainable growth in a complex digital landscape.